역전압 보호회로란?
이전에 썻던 역극성 보호회로는 입력 역극성(플러스와 마이너스를 반대로 연결)을 보호하는 용도이다. 역전압 보호회로란 입력전압보다 출력전압쪽이 더 클 때, 출력전압쪽에서 입력전압쪽으로 전류가 흐르는 것을 방지한다.
이 회로는 보통 배터리 충전기에 주로 사용된다. 16.8V의 배터리 충전기와 배터리가 있다고 가정하자. 충전을 위해 배터리를 충전기에 연결하고 시간이 지나면 배터리를 16.8V로 만충이 되어 충전기의 출력전압인 16.8V와 같아질 것이다.
하지만 이 때, 충전기를 분리시키지 않고 충전기 전원을 OFF 시키면 입력전압(충전기출력)보다 출력전압(배터리전압)이 더 커지게 되므로 배터리에서 충전기쪽으로 전류가 흐르게 된다.
보통의 충전기는 이를 대비하기 위해 다이오드를 달아 역전압을 방지하지만 그런회로가 존재하지 않는다면 역전압으로 인해 충전기가 소손될 가능성이 있다.
역전압 보호회로
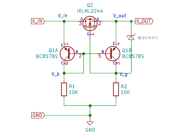
가장 간단한 역전압 보호회로는 다이오드를 이용한 것이다. 하지만 다이오드를 이용하면 0.7V가량의 전압강하가 발생하여 전력손실이 발생한다. 따라서 전압강하를 줄이기 위해 P채널 모스펫과 pnp트랜지스터를 이용한 역전압 방지회로를 사용합니다.

위는 P채널 모스펫과 PNP 트랜지스터 2개, 저항 2개로 구성한 역전압 방지회로입니다. 이 회로는 역전압 보호 뿐 아니라 입력 역극성 보호도 가능합니다. 전압강하는 모스펫의 Rds_on 값과 전류량에 따라 옴의법칙인 V=IR이 성립하여 계산됩니다.
회로에 대한 자세한 내용은 여기를 참조해주세요. 이후 작성예정입니다. https://www.microfarad.de/blog/the-ideal-diode/
제작

위 회로를 바탕으로 만능기판에 커패시터만 추가한 역전압 방지회로입니다. 자작 파워서플라이를 위해 제작하였습니다. 파워서플라이가 저전압에도 작동해야하므로 로직레벨 p채널 모스펫인 짝퉁 NDP6030PL을 2개 병렬로 연결했습니다. 병렬로 연결하는 이유는 저항의 병렬연결과 같이 전류가 반으로 나뉘어 흐르게 되어 전압강하도 반으로 줄게 됩니다.

자작 방전기를 이용해 10V 1A부하시 전압강하분을 측정해보니 0.06V=60mV의 전압강하가 발생했습니다...
저항 R=V/I이므로 R=0.06/1=60mΩ이 측정됩니다. 모스펫 두개를 병렬로 연결했으니 하나의 Rds_on=120mΩ이네요.
알리익스프레스에서 구입한 만큼 원본의 1/5정도 되는듯 합니다. DIY용으로는 충분하니 파워서플라이 자작때 사용할 예정.
'기타 > 구상' 카테고리의 다른 글
| 역극성 보호회로 (2) | 2020.01.08 |
|---|---|
| 배터리 저전압 및 과전압 차단회로 (5) | 2019.07.29 |
| ne555를 사용한 pwm 쿨러 속도 조절 회로 (0) | 2019.07.27 |
| 정전류 배터리 방전기 회로 (0) | 2019.07.22 |


