지난번 파워서플라이 개조(링크) 후 잘 사용하다 장착한 80mm 쿨러 2개 소리가 너무 시끄러워 거금을 주고 아크틱 f8 쿨러를 구입해 5V에 물려 사용했지만, 그래도 거슬려서 가변속도조절을 생각해보았다.
우선 컴퓨터 pc팬에는 2가지 종류가 있다.
1) 4핀 쿨러
2) 3핀 쿨러
둘의 차이는 PWM의 지원 유무인데 4핀 쿨러가 PWM을 지원한다.
PWM에대한 설명은 링크의 블로그를 참고하시라(링크).
대충 설명하자면 25kHz의 주파수로 0~100%의 duty cycle의 신호를 보내주면 팬의 속도가 이에 맞춰서 조절된다.
이런 신호를 보내는 방법은 여러가지가 있을 수 있다.
아두이노에서도 만들수 있고, ne555타이머를 이용해서 만들수도 있다.
그러나 주로 쓰이는 아두이노 우노의 경우 pwm의 최대 주파수는 1kHz이다. pwm 팬에 필요한 주파수의 1/25이다.
[그러나 링크의 방법을 이용하면 25kHz의 pwm신호를 만들어 pwm 쿨러를 제어할 수 있다. 하지만 이 경우 다른 핀의 출력이 불안정해진다.]
따라서 난 ne555를 이용해 쿨러의 속도를 조절하였다.
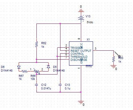
우선, 가장 간단한 4핀쿨러를 이용한 회로를 설계하였다.

ne555를 이용한 pwm 조절회로이다.
R62, R66, R67, C12에 의해 주파수가 결정되고 R66, R67에 의해 duty cycle이 결정된다.
D5, D6는 D1N4148 스위칭 다이오드로 25kHz의 고속 주파수에 대응하기위해 사용했다.
R66은 가변저항으로서, 노브를 시계방향으로 돌리면 듀티사이클이 증가해 팬 속도가 증가한다.
R67의 존재가 중요한데, 듀티사이클의 최저를 정해주는 역할을 한다.
만약 1k저항을 사용한다면, 듀티사이클 범위는 약 11%~100% 이고,
2k저항을 사용한다면, 듀티사이클 범위는 약 23%~100% 사이이다.
이 저항이 왜 중요하냐면, 이 저항없이 듀티사이클이 10% 이하로 내려가면 팬은 멈추게된다.
멈춘 팬을 다시 돌게하기위해선 약 40%이상의 듀티사이클이 필요한데, 이를 방지하기위해 앞에 저항을 달아둔다.



위의 회로를 바탕으로 472, 103 커패시터를 직렬로 연결해 만들었다.
실제로 적용해 보니 잘 작동한다.
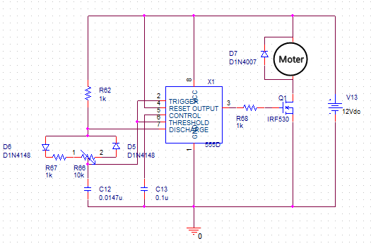
만약 3핀 쿨러일 경우엔 MOSFET을 이용해야한다.
난 N채널 모스펫을 이용해 설계해보았다.

이 경우, 쿨러와 병렬로 다이오드를 연결해 역기전력을 방지해야한다.
원리는 위 4핀 쿨러와 같다. 쉽게 생각하면 3핀 쿨러 내부에 MOSFET을 하나 달아놓은게 4핀 쿨러라고 생각하면 된다.
'기타 > 구상' 카테고리의 다른 글
| 역전압 보호회로 (3) | 2020.01.16 |
|---|---|
| 역극성 보호회로 (2) | 2020.01.08 |
| 배터리 저전압 및 과전압 차단회로 (5) | 2019.07.29 |
| 정전류 배터리 방전기 회로 (0) | 2019.07.22 |


